九州(中国)
关于我们
公司简介
企业文化
荣誉资质
合作伙伴
产品展示
加氢催化剂
脱硫剂
脱氯剂
水解催化剂
脱砷剂
脱磷剂
吸附剂
脱氧剂
脱氢剂
脱CO催化剂
转化催化剂
变换催化剂
合成甲醇催化剂
甲烷化催化剂
脱水干燥剂
硫磺回收成套技术
九州官网
公司新闻
行业动态
成果展示
加入我们
联系我们
成果展示
TECHNICAL SOLUTIONS
公司致力于新型催化净化材料的研发和应用推广
首页
成果展示
成果展示
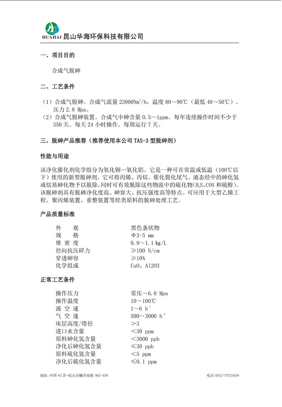
合成气脱砷技术方案
发布时间:2021-11-10
人气:
193
你觉得这篇文章怎么样?
0
0
标签:
一、项目目的二乙胺脱水二、现场工况数据1.
常温常压下
脱水
二乙胺99.85-99.90%
水0.03%
二乙基甲胺0.02%
杂质N
N-二乙基甲胺200ppm
水从300ppm降到50ppm左右
处理量5立方/时左右2.
工况参数项目温度/℃压力/MPa流量m/hr参数常温0.353.
处理后的要求处理后物
全部
上一篇:
液化气脱硫技术方案
下一篇:
暂无数据
扫一扫咨询微信客服
阿里旗舰店
中国制造网
公司邮箱
公司邮箱
13584986243@139.com
服务热线
服务热线
13584986243
微信咨询
返回顶部
ld平台首页
|
乐鱼官方
|
1分快3官网
|
乐鱼地址
|
xingkong星空官方网站
|
新宝gg登录官网
|
米兰官方站网页版
|
华球
|
乐鱼游戏官网登录
|